當前位置:
首頁 > 濠江區人民政府門戶網站 > 走進濠江 > 民生熱線 > 便民信息
近日,廣東省抗擊新冠肺炎疫情表彰工作領導小組辦公室對抗擊新冠肺炎疫情省級表彰擬表彰對象進行公示。
省委、省政府決定,以省委、省政府名義表彰一批在抗擊新冠肺炎疫情斗爭中涌現出的先進個人和先進集體,以省委名義表彰一批廣東省優秀共產黨員和廣東省先進基層黨組織。根據省評選表彰工作部署,在各地區各部門充分醞釀、集體研究的基礎上,經綜合評審、統籌考慮,確定許斌等999人為廣東省抗擊新冠肺炎疫情先進個人擬表彰對象(含追授4人)、廣州市荔灣區疾病預防控制中心等303個集體為廣東省抗擊新冠肺炎疫情先進集體擬表彰對象,李珺等150人為廣東省優秀共產黨員擬表彰對象(含追授3人)、廣州市天河區石牌街道金帝社區黨委等100個集體為廣東省先進基層黨組織擬表彰對象。
小編查閱公示名單發現
▼
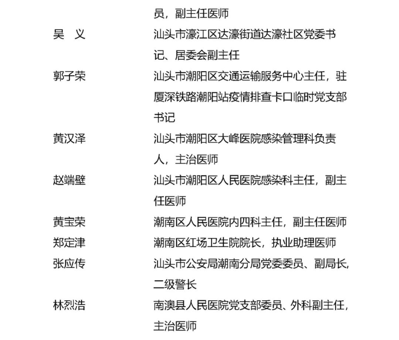
濠江區人民醫院副院長、黨總支委員、副主任醫師周少輝,達濠街道達濠社區黨委書記、居委會副主任吳義入選廣東省抗擊新冠肺炎疫情先進個人擬表彰對象名單;
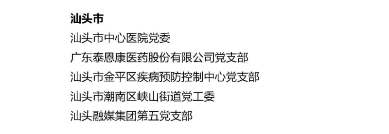
濠江區衛生健康局黨組入選廣東省抗擊新冠肺炎疫情先進集體擬表彰對象名單;
達濠街道達濠社區黨委書記、居委會副主任吳義入選廣東省優秀共產黨員擬表彰對象名單。
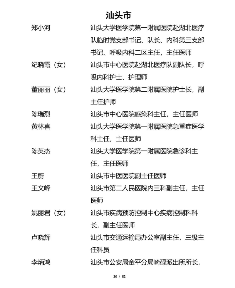
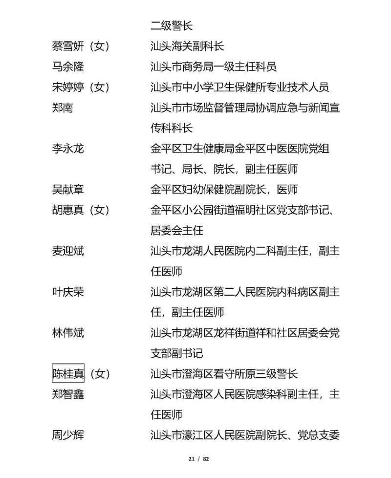
汕頭市擬受表彰對象名單
▼
廣東省抗擊新冠肺炎疫情先進個人擬表彰對象



廣東省抗擊新冠肺炎疫情先進集體擬表彰對象


廣東省優秀共產黨員擬表彰對象

廣東省先進基層黨組織擬表彰對象

為充分發揚民主、廣泛聽取意見、接受社會監督,現就擬表彰對象進行全省公示,公示期為2020年10月9日至10月14日。
對省抗擊新冠肺炎疫情先進個人、先進集體擬表彰對象有異議的,請于公示期內向省抗擊新冠肺炎疫情表彰工作領導小組辦公室反映;對廣東省優秀共產黨員、廣東省先進基層黨組織擬表彰對象有異議的,請于公示期內向省委組織部反映。反映形式為電話、信函、電子郵件,信函以到達日郵戳為準。以單位名義反映情況的材料需加蓋單位公章,以個人名義反映情況的材料應署實名,并提供聯系電話。
聯系方式:
一、廣東省抗擊新冠肺炎疫情表彰工作領導小組辦公室(廣東省人力資源和社會保障廳)
舉報電話:020—83134955、83134947、83134865
電子郵箱:rst_bzb3724@gd.gov.cn
通信地址:廣州市越秀區東風中路483號
郵政編碼:510045
二、省委組織部
舉報電話:020—87185139、87197650
電子郵箱:zzbzz1c@gd.gov.cn
通信地址:廣州市越秀區合群三馬路省委大院1號樓
郵政編碼:510045




