當前位置:
首頁 > 濠江區人民政府門戶網站 > 走進濠江 > 民生熱線 > 民生動態
3月起
一批法案和新規將正式實施
一起來看看
它們將如何影響你我生活
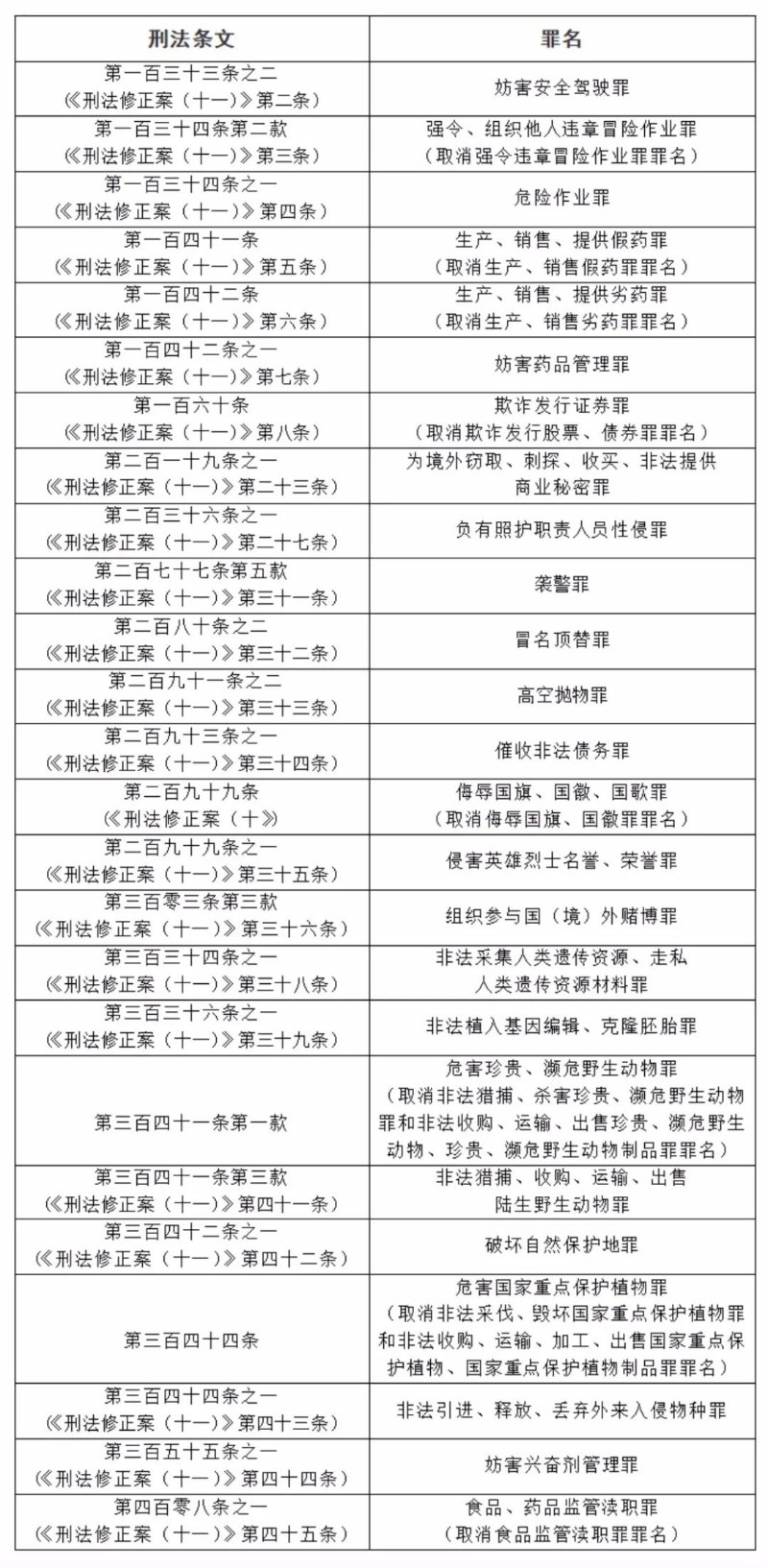
《中華人民共和國刑法修正案(十一)》施行
新增多項罪名
《中華人民共和國刑法修正案(十一)》經第十三屆全國人民代表大會常務委員會第二十四次會議通過,將于3月1日正式施行?!案呖諕佄镒铩薄懊懊斕孀铩薄拔:φ滟F瀕危野生動物罪”“妨害安全駕駛罪”“負有照護職責人員性侵罪”等新罪名確定。

強化人權司法保障
新刑事訴訟法司法解釋施行
2021年2月4日,最高人民法院發布《最高人民法院關于適用〈中華人民共和國刑事訴訟法〉的解釋》(以下簡稱“新刑訴法解釋”),新刑訴法解釋于2021年3月1日起施行。與2012年刑訴法解釋相比,新解釋增加“認罪認罰案件的審理”“速裁程序”“缺席審判程序”三章,共計增加107條,作了實質修改的條文超過200條。
尊重和保障人權,強化訴權保障,是司法解釋的重要內容。司法解釋規定被告人沒有委托辯護人,法律援助機構沒有指派律師為其提供辯護的,人民法院應當告知被告人有權約見值班律師,推進刑事辯護、法律幫助全覆蓋。
為進一步強化未成年人權益保障,司法解釋規定,審理未成年人遭受性侵害或者暴力傷害案件,在詢問未成年被害人、證人時,應當采取同步錄音錄像等措施,盡量一次完成。
《中小學教育懲戒規則(試行)》實施 老師可批評訓導 不能傷害侮辱
《中小學教育懲戒規則(試行)》將于2021年3月1日起實施。規則指出,在確有必要的情況下,學校、教師可以在學生存在不服從、擾亂秩序、行為失范、具有危險性、侵犯權益等情形時實施教育懲戒。
為防止將體罰和變相體罰作為教育懲戒,規則細化了禁止實施的七類不當教育行為:
●以擊打、刺扎等方式直接造成身體痛苦的體罰;
●超過正常限度的罰站、反復抄寫,強制做不適的動作或者姿勢,以及刻意孤立等間接傷害身體、心理的變相體罰;
●辱罵或者以歧視性、侮辱性的言行侵犯學生人格尊嚴;
●因個人或者少數人違規違紀行為而懲罰全體學生;
●因學業成績而教育懲戒學生;
●因個人情緒、好惡實施或者選擇性實施教育懲戒;
●指派學生對其他學生實施教育懲戒。
監管全面升級 近來,相關部門針對支付監管接連發文,首提支付領域反壟斷,出臺新的支付業務規則、備付金管理辦法等,打出一套嚴監管“組合拳”。其中,央行發布的《非銀行支付機構客戶備付金存管辦法》自2021年3月1日起施行。 辦法規范了備付金集中交存后的客戶備付金集中存管業務,進一步細化了備付金存放、使用、劃轉規定,明確監管職責等內容。 業內分析認為,此辦法的頒布對我國支付行業發展乃至金融市場運行機制都將產生深遠影響。 紅線劃定 《保險公司償付能力管理規定》自3月1日起實施。規定完善償付能力監管指標體系,明確保險公司同時符合三項監管要求的,為償付能力達標公司: 一是核心償付能力充足率不低于50%; 二是綜合償付能力充足率不低于100%; 三是風險綜合評級在B類及以上。 不符合上述任意一項要求的,為償付能力不達標公司。核心償付能力充足率低于60%或綜合償付能力充足率低于120%的保險公司,將作為重點核查對象。 網絡招聘不得向勞動者收取押金 《網絡招聘服務管理規定》自2021年3月起施行。明確提出不得泄露、篡改、毀損或者非法出售、非法向他人提供其收集的個人信息和用人單位經營狀況等信息,且不得向勞動者收取押金。 規定明確,用人單位提供的招聘信息應當合法真實,不得含有歧視性內容;從事網絡招聘服務的經營性人力資源服務機構,應當明示其服務項目、收費標準等事項。 新《農村土地經營權流轉管理辦法》實施 引導土地經營權有序流轉 
央行打出嚴監管“組合拳”
保險公司償付能力達標需過三關

《農村土地經營權流轉管理辦法》自2021年3月1日起正式實施。
對于耕地“非糧化”“非農化”怎樣避免?辦法作出了相應規定。一方面,嚴格防止耕地“非糧化”,明確土地經營權流轉要確保農地農用,優先用于糧食生產,要將經營項目是否符合糧食生產等產業規劃作為審查審核的重點內容,各級農業農村部門要加強服務,鼓勵受讓方發展糧食生產。
另一方面,堅決制止耕地“非農化”,明確土地經營權流轉的受讓方應當依照有關法律法規保護土地,禁止改變土地的農業用途;禁止閑置、荒蕪耕地,禁止占用耕地建窯、建墳或者擅自在耕地上建房、挖砂、采石、采礦、取土等;禁止占用永久基本農田發展林果業和挖塘養魚。
修訂后的《企業名稱登記管理規定》施行
企業名稱合法權益有保障
修訂后的《企業名稱登記管理規定》自今年3月1日起施行。
規定明確,企業認為其他企業名稱侵犯本企業名稱合法權益的,可以向人民法院起訴或者請求為涉嫌侵權企業辦理登記的企業登記機關處理;企業登記機關受理申請后,可以進行調解,調解不成的,企業登記機關應當在規定時限內作出行政裁決。
所有排污單位須“持證排污”
《排污許可管理條例》將于2021年3月1日起施行?!稐l例》要求,納入排污許可管理的所有企事業單位必須持證排污、按證排污,不得無證排污。生態環境主管部門加強對排污許可的事中事后監管,對違法排污行為實施嚴厲打擊。
“救命藥”平均降價五成 《國家基本醫療保險、工傷保險和生育保險藥品目錄(2020年)》將于2021年3月1日起在全國范圍內正式啟用。 此次目錄調整,共119種藥品新增進入目錄,另有29種原目錄內藥品被調出目錄。調整后的目錄內藥品總數為2800種,其中西藥1426種,中成藥1374種。目錄內中藥飲片未作調整,仍為892種。新版目錄新增了17種抗癌藥,其中包括侖伐替尼等新藥好藥。





