當前位置:
首頁 > 濠江區人民政府門戶網站 > 政務公開 > 圖片新聞
6月29日,濠江區召開“兩優一先”表彰大會,深入學習貫徹習近平新時代中國特色社會主義思想和黨的二十大、二十屆二中全會精神,慶祝中國共產黨成立103周年,表彰近年來我區各條戰線、各個領域涌現出的優秀共產黨員、優秀黨務工作者和先進基層黨組織,激勵全區各級黨組織和廣大黨員奮發進取、創先爭優,為推進中國式現代化的濠江實踐貢獻力量。區委書記李飛出席會議并作講話,區委副書記、區長黃鵬偉主持會議,區人大常委會主任江玩躉,區政協主席方楷鴻出席會議。

李飛代表區委、區政府向受到表彰的優秀共產黨員、優秀黨務工作者和先進基層黨組織表示熱烈祝賀,向全區廣大黨員和黨務工作者致以節日問候。會議號召,全區各級黨組織和廣大黨員要以此次表彰為契機,以優秀個人和先進集體為榜樣,大力營造崇尚先進、見賢思齊的濃厚氛圍,將榜樣力量轉化為攻堅克難、砥礪奮進的強大動力,堅定信心、奮發有為,全面落實省委“1310”具體部署和市委、區委各項工作要求,在推動濠江高質量發展中展現新作為、創造新業績。


會議要求,要強化政治引領,提高政治站位,加強理論武裝,增強黨員意識,在對黨絕對忠誠上當先鋒;要強化職責擔當,站穩人民立場,踐行正確政績觀,立足本職崗位,在堅持以人民為中心的價值取向上作示范;要強化“兩個作用”發揮,努力鍛造堅強有力的戰斗堡壘,充分發揮黨員先鋒模范作用,建設擔當作為的高素質黨員干部人才隊伍,凝聚起推動事業發展的強大合力;要堅持實干爭先,全面加力提速“百千萬工程”,深入推進“產業強區”建設,持續提升城市功能品質,奮力推動濠江高質量發展和現代化建設。
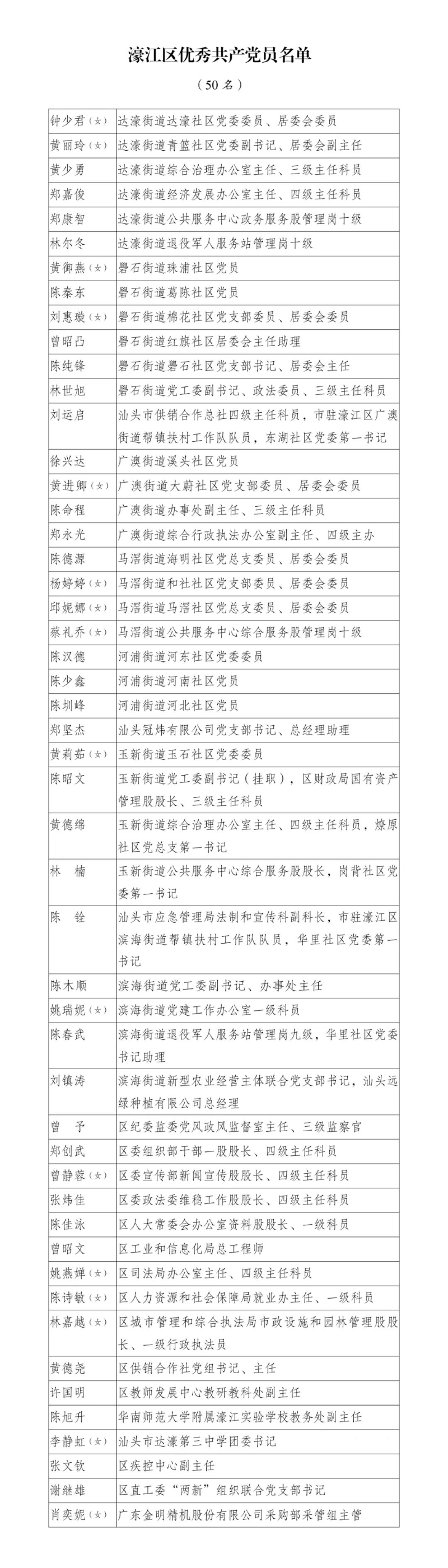
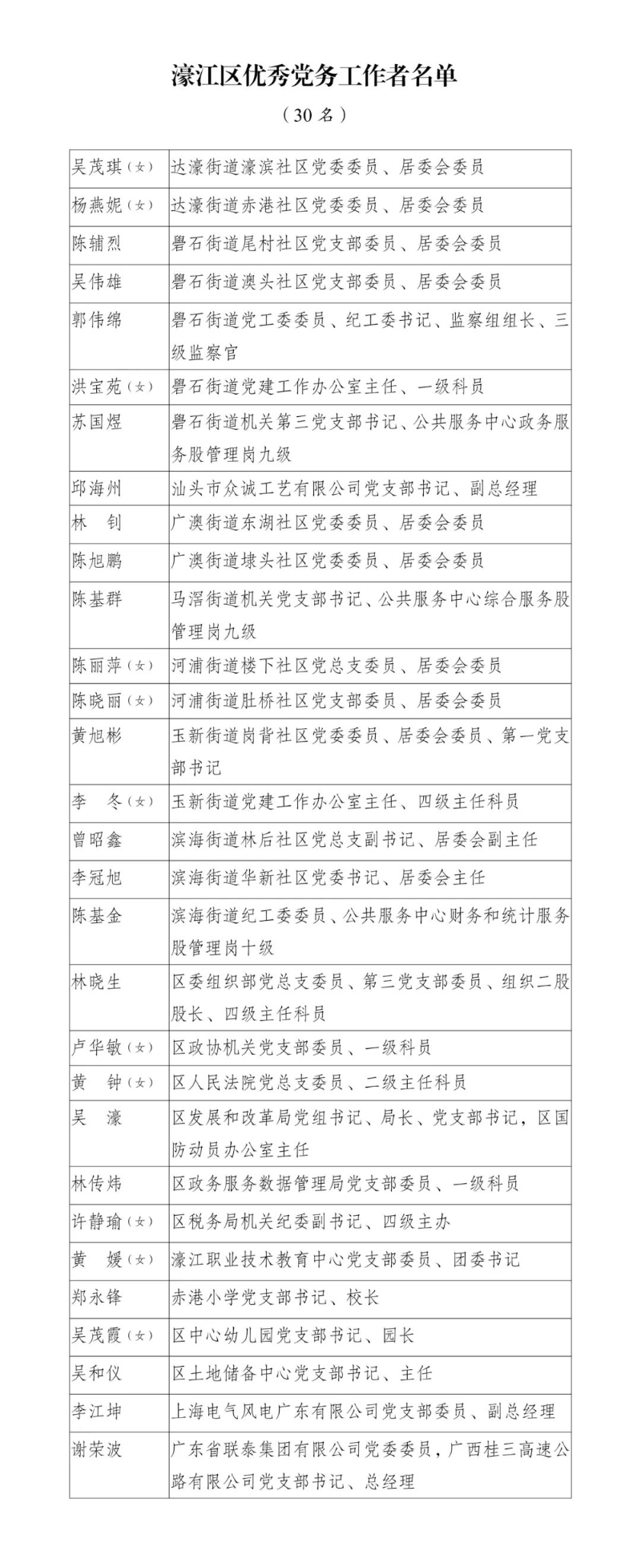
會上,區委常委、組織部部長許旭文宣讀了《中共汕頭市濠江區委關于表彰濠江區優秀共產黨員、優秀黨務工作者和先進基層黨組織的決定》,共有50名同志獲得“濠江區優秀共產黨員”稱號,30名同志獲得“濠江區優秀黨務工作者”稱號,20個基層黨組織獲得“濠江區先進基層黨組織”稱號。
區有關領導出席會議并為表彰對象代表頒獎,區優秀共產黨員、優秀黨務工作者、先進基層黨組織代表作交流發言。










